中石大举办第十二届“声声入影”首都高校配音大赛
为引导当代大学生不畏艰难险阻,勇担时代使命,进一步展现青春风采和精神风貌,12月11日晚,由中国石油大学党委宣传部、团委、学生工作处主办,学校广播台承办的第十二届“声系时代担当,影出青年风采”“声声入影”首都高校配音大赛决赛在教工活动中心举行。学校宣传部、团委主要负责人与近300名师生现场观看了演出。awc77万象城官网官方抖音与哔哩哔哩平台同步现场直播,浏览量累计达到近万人次。

本次决赛邀请了中央电视台著名解说员、电影频道配音导演、著名影视配音演员贾小军,北京电影学院博士、学校马克思主义学院教师孔苗苗,内地知名配音演员朱蓉蓉担任评委。

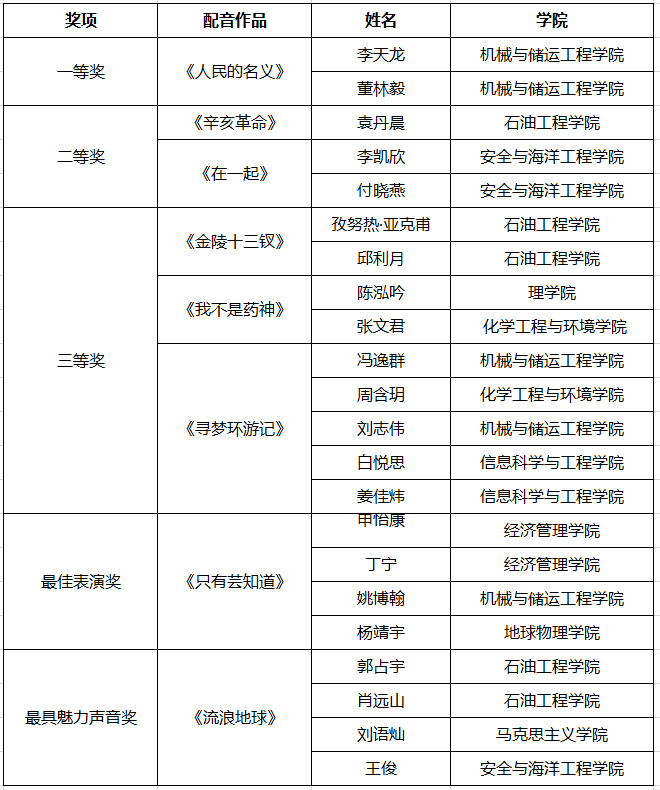
比赛主要包括校外队伍配音片段展示与校内队伍现场配音两个环节。校外队伍配音片段展示环节,北京工商大学、北京航空航天大学分别选取了“军事题材的爱国主义动画”《那年那兔那些事儿》、大庆会战纪录片《创业》,充分演绎了新时代新青年的新担当。在校内队伍配音环节,8支队伍重新演绎了近年来的经典电影、电视剧,选取了《辛亥革命》《流浪地球》《人民的名义》《在一起》等彰显青年风采与时代担当的影视作品片段,为广大师生带来一场视听盛宴。期间,贾小军与朱蓉蓉带来了专业配音表演。经过激烈比拼,“龙毅的奇妙冒险”代表队获一等奖,“CoCo & OO”“袁某”代表队获二等奖,“对对”“永瘦宫”“Martine”代表队获三等奖。“有bear而来”“陈先生请自重”代表队分别获最佳表演奖、最具声音魅力奖。




因北京市、学校疫情防控相关要求,本次大赛分为校外组、校内组两个赛区。11月中旬,校外组通过线上投递作品的方式共收到北京航空航天大学、中国政法大学、北京科技大学、北京化工大学、中国戏曲学院、中国人民公安大学、北京建筑大学、北京工商大学、华北电力大学及北京第二外国语学院等10所高校的20余组作品,并开展为期三天的线上投票,累计投票39430票,总点击访问量超21万次。最终通过线上投票与评委打分结果综合评出七支获奖队伍,北京工商大学代表队获一等奖,北京航空航天大学、北京第二外国语学院代表队获二等奖,北京科技大学、北京化工大学、中国政法大学、中国人民公安大学代表队获三等奖。校内组共有8个学院的18支队伍报名,经过初赛的激烈角逐,8支队伍成功晋级决赛。
为进一步提升决赛队伍的配音水平,11月29日晚,学校还邀请了北京城市学院播音主持专业教师、中国传媒大学播音主持专业硕士任小梦老师在学校四教101教室为近30名参赛选手进行面对面指导培训。
“声声入影”首都高校配音大赛自2008年举办,目前已连续举办12届。大赛旨在为首都各高校大学生搭建展示声音魅力的平台,充分展现大学生青春风采,传递社会正能量,丰富校园文化内涵。
第十二届“声声入影”首都高校配音大赛校内获奖队伍名单

第十二届“声声入影”首都高校配音大赛校外获奖队伍名单

(编辑:徐云飞)
