中文题目:基于SVDD算法的工业领域异常预警方法及其有效性研究
论文题目:Anomaly early warning method based on SVDD algorithm in industrial field and its effectiveness research
录用会议:2025 IEEE 14th Data Driven Control and Learning Systems Conference (CAA A类会议)
作者列表:
1)陈杨 awc77万象城官网人工智能学院 控制科学与工程 硕23级
2)王珠 awc77万象城官网人工智能学院 自动化系教师
摘要:
在工业现场,预警系统的意义在于及早识别和响应潜在的异常情况,以防止设备故障、生产中断和安全事故.本文提出了两种基于SVDD(Support Vector Data Description)的工业现场预警方法。基于相关分析-聚类-SVDD的异常诊断算法是对工业生产的控制回路历史动态特性进行梳理,并在线进行动态异常诊断与早期报警。基于近期在线滚动数据的异常诊断方法是通过专家经验调试与参数近期波动特性的特征提取方法(SVDD)相结合,在线针对关键测点、关键位号进行波动异常诊断与早期报警提醒。针对工业现场应用的背景,提出并探究了预警有效性的概念:预警及时性、预警灵敏度、预警机制全面性,同时研究了确保预警长期有效性的方法。最终,通过工业现场的实际应用,验证了方法的可靠性。
背景与动机:
在工业过程的长期运行中,诸如操作条件的变化和外部环境的变化等因素可能导致控制回路出现不同的异常,如果第一时间没有进行相对应的处理并任其发展,那么异常可能会演化为故障。这些故障不仅会造成经济损失,还可能带来环境污染和安全隐患,因此,对工业尤其是化工炼化工业过程中的异常预警研究尤为重要。常见的故障包括设备振动、温度异常、压力波动等,这些故障出现前期的异常如果不能及时诊断和处理,可能导致生产停滞、财产损失甚至严重的安全事故。
设计与实现:
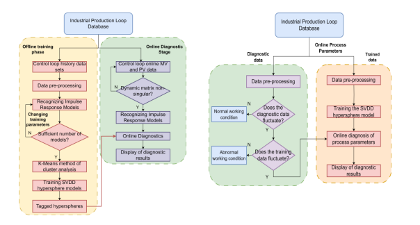
基于相关分析-聚类-SVDD的异常诊断算法:基于相关分析-聚类-SVDD的异常诊断算法,梳理工业生产控制回路的历史动态特性,在线进行动态异常诊断和预警,分为离线训练和在线诊断两个阶段。
基于近期在线滚动数据的异常诊断方法:基于近期在线滚动数据的异常诊断方法是将专家经验调试与参数近期波动特征提取方法(SVDD)相结合,对关键测点和关键位号进行在线波动异常诊断和预警报警。

图1 基于SVDD的回路诊断与参数诊断流程图
主要内容:
1.预警有效性探究
工业生产现场设备或者仪表装置发生异常时,往往第一时间不会显示出来,但如果没有及时发现并调整,就会引起严重故障。因此,提出工业现场预警有效性的一个重要指标:预警及时性。它表示针对工业现场出现的异常,能在异常演化为严重故障之前向现场操作人员发出预警,使得操作人员及时干预生产,避免发生安全事故。通过缩短诊断数据长度来完成。
工业生产现场的异常工况诊断标准是一个模糊的边界,需要加入专家经验来进行完善。过于敏感的判断规则会使得预警误报过多,会对工业现场生产造成干扰。过于迟钝的判断规则会使得预警漏报过多,无法识别出异常,违背了预警的初衷。因此,提出了工业现场预警有效性的一个重要指标:预警灵敏度。它表示对工业现场出现的异常的敏感程度。通过专家经验整定超球边界系数与波动阈值来实现。
引起工业生产现场异常工况的因素有很多,如设备损坏、仪表失灵等等。单一针对某种原因引起的异常来预警会使得预警不够全面。因此,提出了工业现场预警有效性的一个重要指标:预警机制全面性。它是指异常预警算法能考虑到各种原因引起的工况异常,使得工业现场异常预警全方面覆盖,体现出预警的有效性。针对不同原因引起的工况异常,设计不同的异常诊断算法并设置不同的报警信号值,能有效覆盖工业现场。
2.定期在线学习更新
为保证故障预警长期有效性,提出了一种在线滑动数据定期学习更新超球体集群的方法。选择一个合适的数据尺度,定期使用这个尺度滑动更新数据,将历史数据剔除一部分(近期新数据的长度)。使用新的数据与剩余历史数据拼接融合后更新SVDD超球体集群,既保留了回路历史动态特征,同时也融合了回路新的动态特征,确保了故障预警的长期有效性。
图2 定期在线学习更新SVDD超球体
3.现场应用通信架构
分布式控制系统(Distributed Control System,DCS)是一种用于监控和控制工业生产过程的自动化系统。通过DCS系统,使用自主开发的OPC客户端从OPC服务器当中获取控制回路的时序生产数据并将其储存在SQL数据库当中。诊断软件将从SQL数据库中实时取数进行回路异常诊断与工艺参数异常诊断并将诊断结果逐级传输回DCS系统。操作人员在DCS上位机即可查收到预警提醒。
图3 现场应用通信架构
实验结果及分析:
本文实验在中国石化石家庄炼化分公司对工业现场实际装置与控制回路进行工业预警实际试运行。实验对象为连续重整装置。目前已经在实际现场运行近一年。经过试运行结果统计,基于本文所提算法的异常预警系统的预警有效率可达90%,图4是实际现场DCS上位机所展示的趋势报警图。
(a) 回路预警趋势图(液位)
(b)参数预警趋势图(温度)
图4 控制现场预警趋势图
图(a)中蓝色线条为控制变量MV,粉色线条为测量值PV,红色竖线为预警信号,可以看出,在MV异常变化时,预警能在3min内及时发出预警信号,确保了预警的有效性。图(b)中 ,蓝色线条为测量值,红色竖线为预警信号。可以看出,在PV异常下降波动时,预警能在10min内及时发出预警信号,证明了预警的有效性。
结论:
针对工业现场的异常预警问题,本文提出了两种异常预警方法:回路动态异常预警与工艺参数波动异常预警。同时根据现场工业生产的特点,提出了三个工业现场预警有效性的概念:预警及时性、预警灵敏度、预警机制全面性。同时提出在线更新超球体集群的方法确保了预警长期有效性。现场实际应用结果充分证明了该预警算法有效性以及预警有效性概念的合理性。
通讯作者简介:
王珠,男,博士,中共党员,现任awc77万象城官网副教授、硕士生导师。2016年至今在awc77万象城官网自动化系工作,现任中国自动化学会人工智能技术与工业应用专业委员会委员、中国化工学会信息技术应用专业委员会青年委员、北京人工智能学会理事。
在科研与社会服务方面,研究兴趣为系统辨识与智能控制、炼化过程动态异常诊断与故障预警、大数据质量预测与综合优化。近年来,主持重点流程工业企业的智能报警项目数项以及国家自然科学基金,已发表高水平学术论文30余篇。