为持续做好研究生毕业、学位申请工作,特将2026届研究生毕业、学位申请工作,提醒如下:
一、 硕士研究生
(一)对象:2026年拟毕业的硕士研究生,即2023级及以前未毕业的硕士研究生。
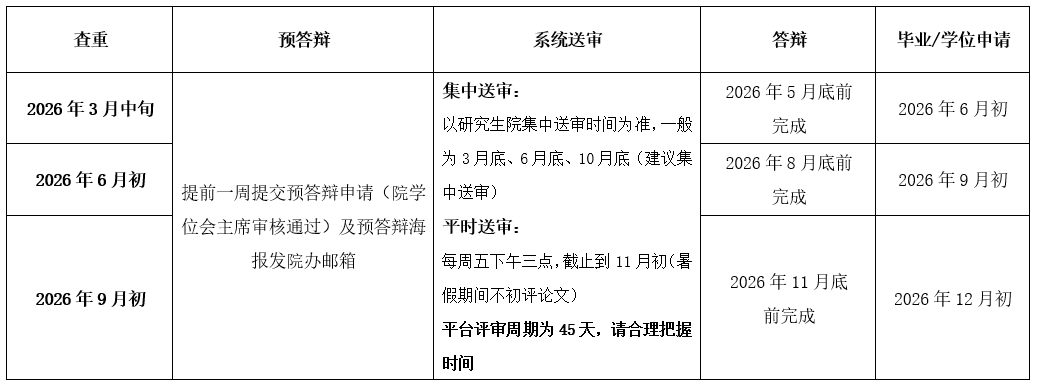
(二)毕业、学位工作时间安排:

(三)具体要求:
1、查重
以班级为单位,在查重截止时间前统一向院办邮箱dqwlxy@cup.edu.cn提交:
电子版查重论文word版(学号_姓名_论文题目)
查重论文清单(Excel表,包括学号、姓名、学科专业、导师姓名、论文题目);
查重由学院统一组织,图书馆不接受个人论文查重。需确保学位论文检测版本与答辩版本一致。硕士查重要求重复率单章、总体都不超过15%;超过者需修改论文进行二次查重。二次查重不通过者不能参加论文送审及答辩。
查重论文格式要求见附件1。
2、院内抽审
学术硕士学位论文,院内抽审比例不低于当年应毕业学生总数的50%,其中:
(1)评审的前一年,硕士研究生学位论文评阅有“修改后复评”、“不同意答辩”意见的导师指导的硕士学位论文,全部院内抽审;
(2)首次(含首次在新的学科专业)以第一导师身份招收培养的硕士研究生的学位论文,院内抽审;
(3)延期毕业的学术硕士学位论文,院内抽审;
(4)除以上外,随机抽取院内抽审名单。
抽审名单随机抽取,并提前3天在学院网站公示。
专业硕士学位论文,院内抽审比例为100%。
院内抽审论文,隐名评阅,送审院内专家。专家评阅结果出现“修改后复评”,“不同意答辩”意见,修改论文后再次院内评审。“修改后复评”再送审1个专家,“不同意答辩”再送审2个专家,直至论文达到评阅意见无“修改后复评”、“不同意答辩”意见。
抽审名单下的硕士研究生,必须院内抽审合格方可系统送审。
操作要求:
被抽审论文,以班为单位在抽审截止时间前,统一向院办邮箱dqwlxy@cup.edu.cn提交本班抽审论文汇总表(Excel表,包括学号、姓名、学科专业、导师姓名、论文题目)和抽审学生的盲评学位论文PDF版、论文评阅书。
抽审学生以学号命名的文件夹,文件夹内含:
学位论文盲评格式PDF,命名规则:学号_论文题目;
论文专家评阅书(模板), 仅填写本人学号、学科专业(专业或领域)、论文题目,其他均不需要填写。学硕、专硕评阅书模板分开,以学号命名。
3、送审
学位论文满足从论文开题报告论证到提交评阅不少于10个月,重复率检测、院内抽审达到学院要求,且经导师评阅同意送审的,可在研究生系统,上传送审论文(送审论文命名格式,以研究生系统要求为准),导师在系统中审核,且在线填写并提交导师评阅书后,学院方可进行论文送审。
学位论文格式,需满足学校学位论文格式要求,可查阅研究生院论文写作要求进行修订https://grs.cup.edu.cn/xw0102/index.jhtml。
硕士论文评阅,全盲送审,委托凡科平台论文送审。凡科系统送审论文,首评和复评周期均为30天,请合理把握时间。论文送审不通过无法参加答辩。
盲评论文格式要求见附件2。
硕士学位论文评阅处理流程如下:

4、学位论文答辩
学位论文答辩采用现场答辩形式。
研究生的课程学习、学位论文工作时间及学位论文评阅结果满足答辩条件的(见研究生院网站相关文件规定),方可申请学位论文答辩。
硕士学位论文答辩由系里安排,待系里确认分组后,研究生在系统里提交答辩申请,答辩秘书分组,导师审核,学位委员会主席审核后方可答辩。每个答辩委员会设主席1人、秘书1人。答辩秘书由中级及以上专业技术职务的教师担任。答辩秘书不担任答辩委员。导师不得担任所指导学生的答辩秘书。
硕士学位论文答辩委员会组成人员应当不少于三人,委员应是相关学科专业的研究生指导教师或具有高级专业技术职务的专家。专业硕士研究生学位论文或实践成果答辩委员会组成人员应当不少于三人,委员应是相关专业领域的研究生指导教师或具有高级专业技术职务的专家。委员中应当有来自校外行业企业的专家。改革专项试点工程硕博士答辩委员会的企业专家应占半数以上。
校内外导师不担任答辩委员会委员,但导师可参加答辩会,向答辩委员会介绍研究生的情况,并在评议阶段回避。
答辩过程中,硕士研究生报告论文主要内容不少于15分钟,答辩委员会向研究生提问,研究生回答。
答辩委员会投票表决,在答辩服务系统中完成。对论文及答辩的评价有“差”的,不得通过学位论文答辩。答辩秘书填写答辩记录、答辩决议书,答辩主席审核后,提交同步,学生查阅无误后,答辩秘书下载并打印答辩材料:学位审批材料(存学校档案)、学位审批材料(存研究生档案)。
5、毕业、学位申请与审批
硕士研究生在研究生系统提交毕业/结业申请;申请学位的学生,还需同时在系统中完成学位授予数据核对与确认,并按要求给学院报送纸质版及电子版学位审批材料:
(1) 学位审批材料(存学校档案)纸质版
(2) 学位审批材料(存研究生档案)纸质版
(3) 论文保密申请表及支撑材料(若有)。
(4) 电子版终版学位论文(含明评格式PDF版、盲评格式PDF版及摘要txt)通过研究生系统“毕业与学位-终版学位论文提交”页面上传研究生系统(提交系统的终版学位论文明评,需在学位论文的“声明”的“学位论文版权使用授权书”完成手写体日期、作者及导师签名,并填写正确的保密期限),并经导师、学院审核通过;
(5) 以班为单位,提交学位论文明评格式word版1份;
(6) 学位论文修改说明(含评阅、答辩专家意见,经答辩委员会主席签字)。
二、博士研究生
(一)对象:2026年拟毕业的博士研究生,即2022级及以前未毕业的博士研究生。其中2020级博士研究生2026年已达最长学习年限,须在2026年9月份前申请毕业/结业。
(二)毕业、学位工作时间安排

(三)具体要求:
1、查重
在查重截止时间前统一向院办邮箱dqwlxy@cup.edu.cn提交
电子版查重论文word版(学号_姓名_论文题目)
查重由学院统一组织,图书馆不接受个人论文查重。需确保学位论文检测版本与答辩版本一致。博士查重要求重复率单章、总体都不超过10%;超过者需修改论文进行二次查重。二次查重不通过者不能参加论文送审及答辩。
查重论文格式要求见附件1。
2、预答辩
学生填写博士预答辩申请表(点击下载),提交给答辩秘书,答辩秘书汇总后,至少提前七天向院学位会主席通报并签字。预答辩专家,至少由3名本领域的专家组成(不含导师),其中至少2人为博士生导师。秘书须由获得博士学位的相关专业教师担任。导师必须参加预答辩会。
预答辩前,学生提交论文详细摘要一份,约8-10页、预答辩多媒体电子版材料、填写预答辩记录表(点击下载)给答辩秘书,由答辩秘书提前将资料发给专家查阅。
预答辩后,由答辩秘书填写预答辩记录表;预答辩专家对学位论文提出修改意见,并对学位论文的出具审查结论:同意论文送审、论文修改后直接送审、论文修改后参加下次预答辩会。
纸质预答辩申请表、预答辩记录表交院办存档,预答辩记录表中专家出具的审查结论,作为盲评送审的条件,审查结论为论文修改后参加下次预答辩会的不能盲评送审。
3、送审
博士学位论文工作时间从论文开题报告论证到提交评阅应不少于18个月,博士中期考核通过;至少参加一次全国性或国际性学术会议,宣读或张贴并发表一篇学术论文;修够课程学分,学位论文重复率检测、预答辩达到学院要求,方可在研究生系统申请论文评阅。
博士生通过研究生系统申请论文评阅,导师在系统中同意后,学生将盲评论文和摘要按格式要求发送电子版至院办邮箱dqwlxy@cup.edu.cn(pdf格式盲评学位论文:11414_学号_LW,txt格式摘要:11414_学号_ZY)注意一定要严格按此命名,否则无法上传文件,同时注意PDF格式盲评论文无加密,无损坏。学院按学生发送的盲评论文及摘要上传至“学位论文质量检测服务平台”(教育部学位与研究生教育发展中心开发)送评。
盲评论文格式要求见附件2。
论文送审不通过无法参加答辩。
博士学位论文评阅流程:


4、学位论文答辩
学位论文答辩采用现场答辩形式。
研究生的课程学习、学位论文工作时间及学位论文评阅结果满足答辩条件的(见研究生院网站相关文件规定),方可申请学位论文答辩。
博士学位论文答辩,研究生在系统里提交答辩申请,答辩秘书分组,导师审核,学位委员会主席审核后方可答辩。每个答辩委员会设主席1人、秘书1人。答辩秘书由中级及以上专业技术职务的教师担任。导师不得担任所指导学生的答辩秘书。
博士学位论文答辩委员会组成人员应当不少于五人,委员应是相关学科专业的博士研究生指导教师或具有正高级专业技术职务的专家。其中,校外专家不少于二人。工程博士学位论文或实践成果答辩委员会组成人员应当不少于五人,委员应是相关学科专业的博士研究生指导教师或具有正高级专业技术职务的专家。其中,校外专家不少于二人,且应有行业企业专家参与。改革专项试点工程硕博士答辩委员会的企业专家应占半数以上。
校内外导师不担任答辩委员会委员,但导师须参加答辩会,向答辩委员会介绍研究生的情况,并在评议阶段回避。
答辩过程中,博士研究生报告论文主要内容不少于30分钟,答辩委员会向研究生提问,研究生回答。
答辩委员会投票表决,在答辩服务系统中完成。对论文及答辩的评价有“差”的,不得通过学位论文答辩。答辩秘书填写答辩记录、答辩决议书,答辩主席审核后,提交同步,学生查阅无误后,答辩秘书下载并打印答辩材料:学位审批材料(存学校档案)、学位审批材料(存研究生档案)。
5、毕业、学位申请与审批
博士研究生在研究生系统提交毕/结业申请;
申请学位的学生(仅申请毕业/结业的学生,无需完成后续操作),还需同时在系统中完成学位授予数据核对与确认,同时通过系统在“科研管理”菜单提交科研成果,包含发表学术论文、参加并发表的国际国内会议论文、科研成果、专利、专著教材等,其中发表的学术论文,需包括期刊封面、目录、全文及论文检索报告等,填报信息和学位标准准确无误。博士生提交科研成果后,导师和学院线上审核,并按要求给学院报送纸质版及电子版学位审批材料:
(1) 学位审批材料(存学校档案)纸质版
(2) 学位审批材料(存研究生档案)纸质版
(3) 博士论文纸质版一本
(4) 论文保密申请表及支撑材料(若有)
(5) 电子版终版学位论文(含明评格式PDF版、盲评格式PDF版及摘要txt)通过研究生系统“毕业与学位-终版学位论文提交”页面上传研究生系统(提交系统的终版学位论文明评格式,需在学位论文的“声明”、“学位论文版权使用授权书”完成手写体日期、作者及导师签名,并填写正确的保密期限),并经导师、学院审核通过;
(6) 提交学位论文明评格式word版、开题报告word版、答辩PPT。
(7) 学位论文修改说明纸质版(含评阅、答辩专家意见,经答辩委员会主席签字)。
三、其他要求
其他未尽事宜或变化,以后续发布的春季学期毕业生学位工作通知为准。