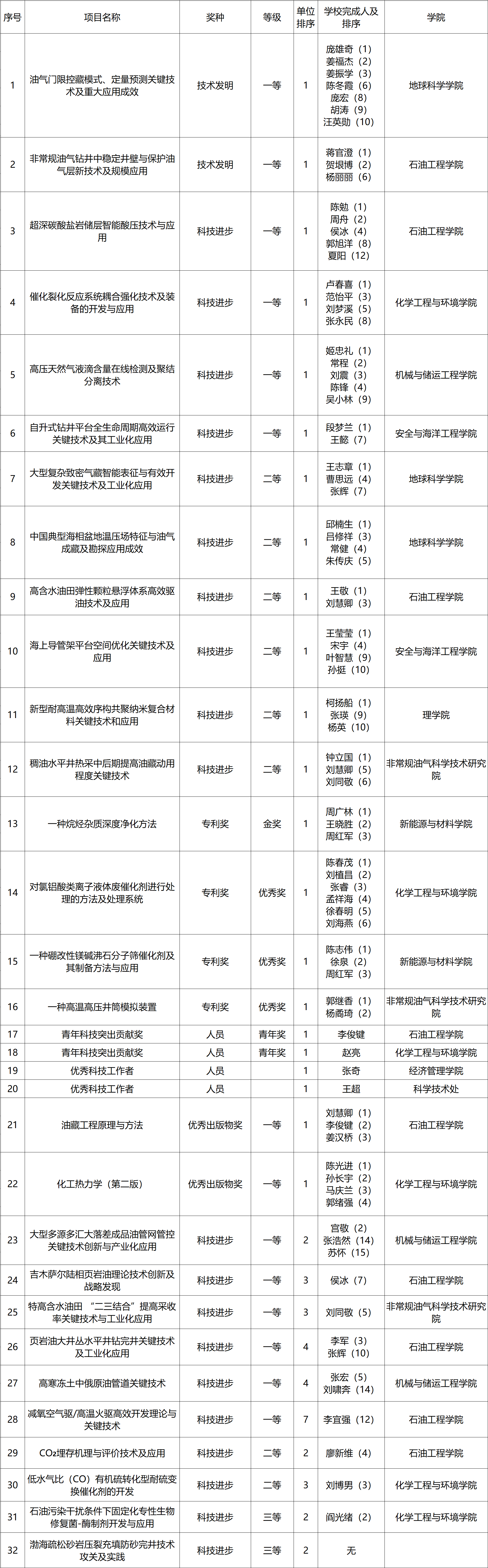
12月24日,由中国石油和化学工业联合会主办的2020年度全国石油和化工科技创新大会在浙江杭州召开,大会表彰了2020年度中国石油和化学工业联合会科学技术奖获奖单位和个人。中国石油大学32项成果及个人获奖,获奖数量创历史新高。其中以第一完成单位获奖22项,包括技术发明奖一等奖2项,科技进步奖一等奖4项、二等奖6项,专利金奖1项、优秀奖3项,优秀出版物奖2项,青年科技突出贡献奖2项、优秀科技工作者2项;以非第一完成单位获奖10项,包括科技进步奖一等奖6项、二等奖2项和三等奖2项。

地球科学学院庞雄奇教授团队成果“油气门限控藏模式、定量预测关键技术及重大应用成效”和石油工程学院蒋官澄教授团队成果“非常规油气钻井中稳定井壁与保护油气层新技术及规模应用”获技术发明一等奖;石油工程学院陈勉教授团队成果“超深碳酸盐岩储层智能酸压技术与应用”、化学工程与环境学院卢春喜教授团队成果“催化裂化反应系统耦合强化技术及装备的开发与应用”、机械与储运工程学院姬忠礼教授团队成果“高压天然气液滴含量在线检测及聚结分离技术”、安全与海洋工程学院段梦兰教授团队成果“自升式钻井平台全生命周期高效运行关键技术及其工业化应用”获科技进步一等奖;新能源与材料学院周广林高级工程师团队成果“一种烷烃杂质深度净化方法”获专利金奖。
地球科学学院王志章教授团队成果“大型复杂致密气藏智能表征与有效开发关键技术及工业化应用”、地球科学学院邱楠生教授团队成果“中国典型海相盆地温压场特征与油气成藏及勘探应用成效”、石油工程学院王敬副教授团队成果“高含水油田弹性颗粒悬浮体系高效驱油技术及应用”、安全与海洋工程学院王莹莹副教授团队成果“海上导管架平台空间优化关键技术及应用”、理学院柯扬船教授团队成果“新型耐高温高效序构共聚纳米复合材料关键技术和应用”和非常规油气科学技术研究院钟立国研究员团队成果“稠油水平井热采中后期提高油藏动用程度关键技术”获科技进步二等奖。化学工程与环境学院陈春茂研究员团队成果“对氯铝酸类离子液体废催化剂进行处理的方法及处理系统”、新能源与材料学院陈志伟高级工程师团队成果“一种硼改性镁碱沸石分子筛催化剂及其制备方法与应用”和非常规油气科学技术研究院郭继香研究员团队成果“一种高温高压井筒模拟装置”获专利优秀奖。




石油工程学院李俊键教授和化学工程与环境学院赵亮教授获青年科技突出贡献奖;经济管理学院张奇教授和科学技术处王超获评优秀科技工作者。
石油工程学院刘慧卿教授团队编写的《油藏工程原理与方法》和化学工程与环境学院陈光进教授团队编写的《化工热力学(第二版)》获优秀出版物一等奖。
中国石油和化学工业联合会科学技术奖是经国家科学技术部批准设立的面向全国范围的行业性科学技术奖项,每年度评审授奖一次。近五年联合会共授予科学技术奖1093项,其中155项科技成果获国家科技奖。这些科技成果有力推动了行业转型升级和高质量发展。2020年度共授予技术发明奖41项 (特等奖1项、一等奖14项、二等奖9项、三等奖17项),科技进步奖201项(一等奖37项、二等奖64项、三等奖100项),赵永镐科技创新奖2人,青年科学技术突出贡献奖17人,创新团队奖3项,优秀科技工作者269人,石油和化工行业专利金奖9项、优秀奖44项,优秀出版物奖135项。
附:学校获奖名单

(编辑 丁远朋)