ENGLISH
首页
教务处
教务处简介
机构设置
本科招生
教学改革
专业建设
管理文件
本科教学工程
教学成果
国际教育
实践教学
毕业设计
实验教学
实验室开放
实习实训
机房课表
教学运行
开课一览
教学日历
上课时间
教学校历
考试管理
考试相关规定
学籍管理
学籍管理
转专业
毕业及学位管理
教师教学发展 质量监督与评估
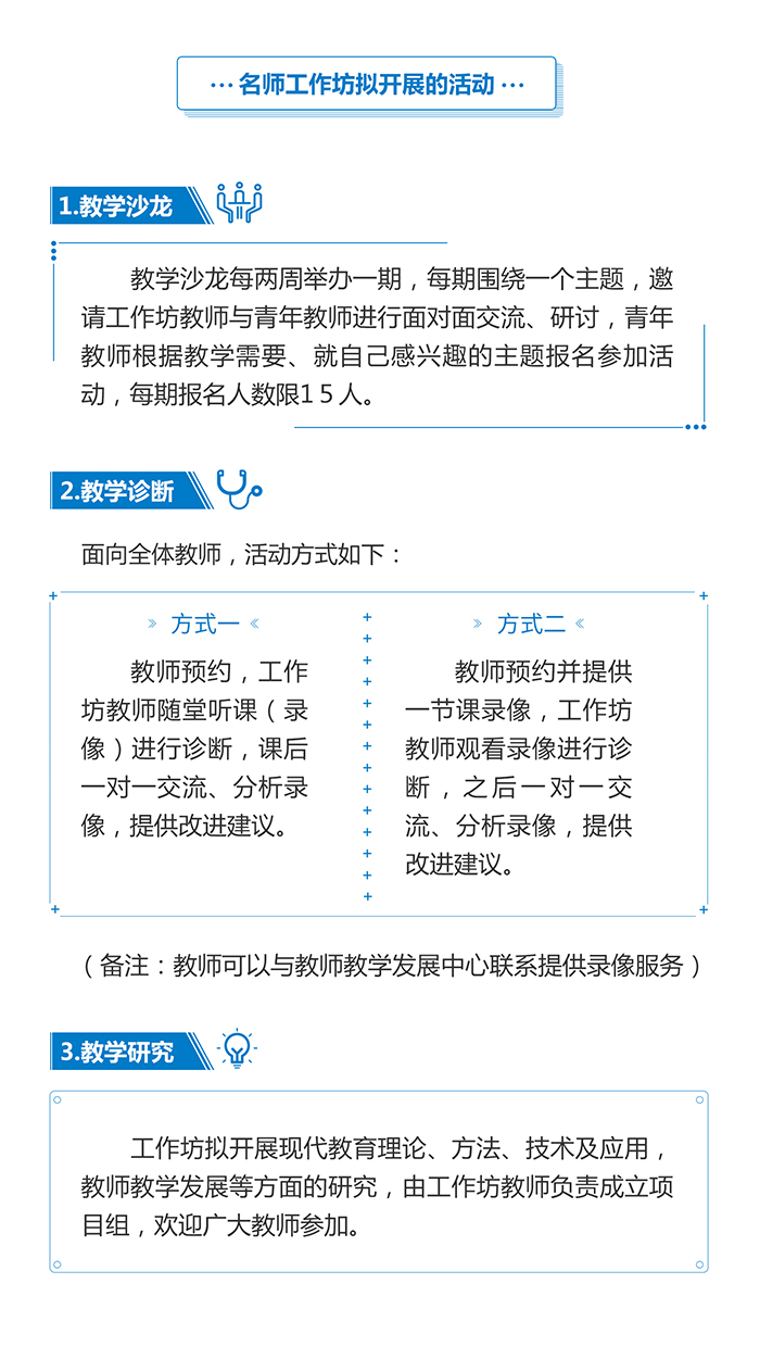
名师工作坊
教师培训—助教
教师培训—教学基本功
教师培训—在线课程学习
教师培训—微格教学设计
教学能力提升—研讨交流
教学能力提升—教学咨询
教学能力提升—教学比赛
教学能力提升—团队活动
教学评奖评优—品牌课
教学评奖评优—卓越奖
教学评奖评优—优秀成果
教学考核评价—培训考核
教学考核评价—学生评教
教学考核评价—同行听课
教学考核评价—过程评价
质量监督与评估
特别提示:
联系我们
Q&A
awc77万象城官网
$cms.getChannel($curChannel.paren.id).title
首页 > 2019改版 > 教师教学发展 质量监督与评估 > 名师工作坊
名师工作坊